Mikser akustyczny i zmiana mikrofonu.

Początek przygody z elektroniką. Teoria, sprawozdania, proste projekty.
rafi243
Raczkujący użytkownik 1
Raczkujący użytkownik 1
Posty: 3
Rejestracja: wt 04 mar 2014, 20:33

Mikser akustyczny i zmiana mikrofonu.

Postautor: rafi243 » wt 04 mar 2014, 23:51

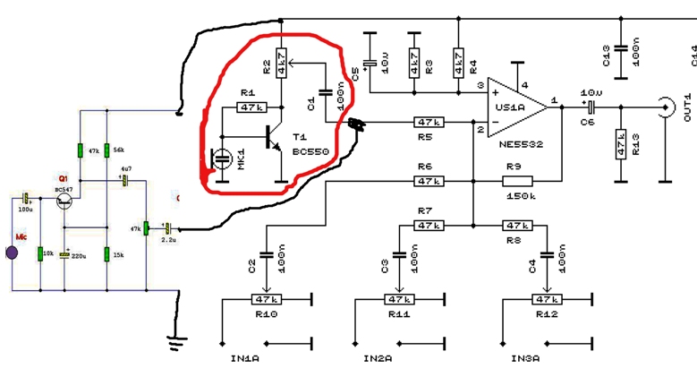
Witam.Znalazłem schemat miksera akustycznego,tylko ze wejście mikrofonowe jak opisuje autor,jest przystosowane do mikrofonu pojemnościowego.Dorysowałem zmiany z innego schematu na mikrofon dynamiczny,tylko nie bardzo wiem,czy to zadziała i czy nie trzeba pozmieniać wartości oporników i kondensatorów.Krótko zajmuje sie elektroniką i fajnie by było,gdyby ktoś rzucił na to okiem i doradził mi,co pozmieniać.Z góry dziękuje za wszelkie wskazówki :)
Załączniki
Bez nazwy-11.jpg
Wycinek schematu....

PI
Aktywny użytkownik 3
Aktywny użytkownik 3
Posty: 475
Rejestracja: ndz 29 paź 2006, 0:58
Lokalizacja: Pabianice

Re: Mikser akustyczny i zmiana mikrofonu.

Postautor: PI » śr 05 mar 2014, 0:48

Witam; na tle innych, nawet niezbyt profesjonalnych konstrukcji, ten układ jest po prostu "cieniutki", zaprojektowany w sposób przesadnie oszczędny. Stopień wejściowy - prawdopodobnie zaprojektowany z zamiarem współpracy z mikrofonem elektretowym - raczej z takim, ani żadnym innym współpracowac nie bedzie (napewno nie z prawdziwym mikrofonem pojemnościowym!!!). Dziwny jest też sposób podłączenia dodatkowych wejść. Dorysowany układ wejściowy jest kolejnym dziwolągiem - widziałem wiele wzmacniaczy wejściowych dla mikrofonów, ale nigdy w układzie ze wspólną bazą. Taki wzmacniacz ma bardzo mała oporność wejściową i niepotrzebnie obciąża mikrofon. Taka konfiguracja stosowana była we wstępnych wzmacniaczach w.cz. (głowice UKF/VHF) - z kilku róznych powodów. Myślę, że w necie można znaleźć bez problemu ciekawsze i proste rozwiązania mikserów audio.
BTW - tranzystor 2N3904 mozna zastapić jakimkolwiek innym NPN małej mocy, np BC547, BC237, lepiej BC337, BC639 ( zwracam uwagę na różne kolejności wyprowadzeń EBC).
PI

rafi243
Raczkujący użytkownik 1
Raczkujący użytkownik 1
Posty: 3
Rejestracja: wt 04 mar 2014, 20:33

Re: Mikser akustyczny i zmiana mikrofonu.

Postautor: rafi243 » śr 05 mar 2014, 17:03

Dziękuję za odpowiedź.W takim razie,nie będę zwracała głowy tym urządzeniem


Wróć do „Początkujący”

Kto jest online

Użytkownicy przeglądający to forum: Obecnie na forum nie ma żadnego zarejestrowanego użytkownika. i 14 gości

cron