[attachment=0]aplikacja.jpg[/attachment]Witam
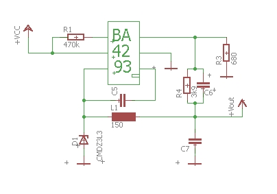
W zasilaczu urządzenia, zaraz za mostkiem prostowniczym znajduje się kondensator elektrolityczny, a następnie układ układ scalony smd posiadający oznaczenie BA4293 - w obudowie 6-cio nóżkowej. Obok znajduje się też mały dławik , kondensator i rezystorek. Ponieważ urządzenie może być zasilane z napięć stałych i zmiennych do 30V więc gołym okiem widać że jest to jakaś przetwornica step down. Niestety nigdzie w sieci nie moge znaleźć takiego oznaczenia. Będę wielce zobowiązany za wskazanie noty katalogowej.
Pozdrawiam i z góry dziękuję
PS. Narysowałem schemat układu z uwzględnieniem nieznanego elementu . Oznaczenia na elemencie tak jak na rysunku.
Wojciech T. Gabara
