Witam
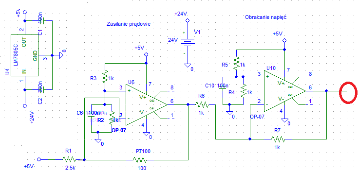
Czy jest jakaś możliwość by z tego układu, przez dodanie wzmacniacza operacyjnego otrzymać wyjście 0V (dla rezystancji Pt100 =100 Ohm) oraz 300V (dla rezystancji Pt100 = 213 Ohm) - aktualne napięcie w miejscu zaznaczonym czerwonym okręgiem: 2.6 V dla 100 Ohm PT100 do 2.712 dla 213/212 Ohm na Pt100


