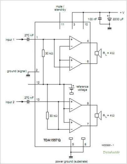
Mam problem, mam gniazdo jack 5 pin z wyłącznikiem i w układzie wgl. nie wiem jak go podłączyć tzn, jakie nóżki do kondensatorów w input1 i input2 , co robię z pozostałymi pinami tego gniazda.
Proszę o pomoc najlepiej jeśli ktoś by to rozrysował

Użytkownicy przeglądający to forum: Obecnie na forum nie ma żadnego zarejestrowanego użytkownika. i 13 gości