Postautor: cyklon0 » pn 20 lut 2017, 20:24
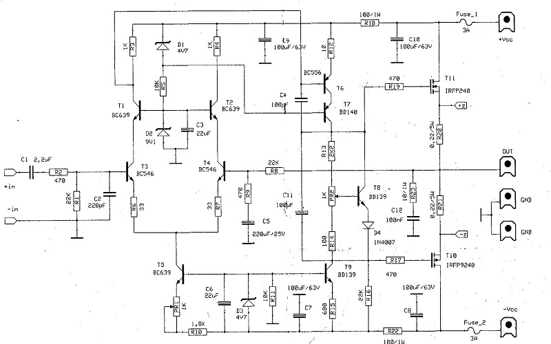
Czy końcówki mnie nie lubią......no nie wiem. Zbudowałem już trochę ich. 2x J-35, 2x J-57, 3x J-60, J-01, J-45, J-264, LM 3886, AVT 2762 z którym wcale nie bylo problemów zadziałał od razu po zmontowaniu i ustawieniu prądu spoczynkowego. A więc pomiary jakie wykonałem: Napięcie zasilania podczas świecenia żarówki przy napięciu stałym na wyjściu to +25V i -15V oczywiście względem masy i na wyjściu 8V z podłączonym głosnikiem. Może winą jest za duży prąd startowy trafa i załącza jakieś zabezpieczenie.
-
Załączniki
-

-

-
